Vuokaaviot – vaikeat tehtävät
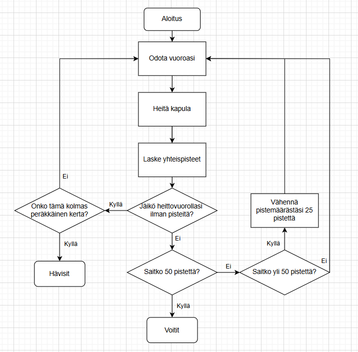
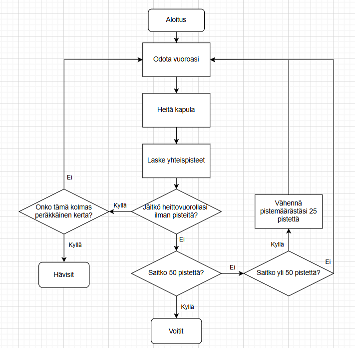
Tehtävä 1. Tee mölkkyohjeet yhden pelaajan näkökulmasta.
Mölkyssä pelaaja heittää kapulan omalla vuorollaan kerran. Kolme peräkkäistä ohiheittoa omalla vuoroilla johtaa häviöön. Jos pistemäärä ylittää 50, siitä vähennetään 25 pistettä ja peli jatkuu. Pelaaja voittaa saavuttaessaan tasan 50 pistettä.

Vuokaavio voi päättyä samaan loppusymboliin, kunhan voittaminen ja häviäminen käsitellään ensin omissa prosesseissaan.
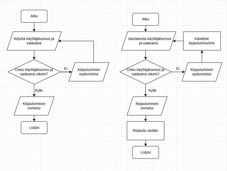
Tehtävä 2. Tee kaksi vuokaaviota:
Käyttäjän näkökulmasta: Käyttäjän kaaviossa huomioidaan vain käyttäjän ruudulle ilmestyvät asiat.
- Käyttäjälle ilmestyy näkymä, jossa pyydetään kirjoittamaan käyttäjätunnus ja salasana. Jos kirjautuminen epäonnistuu, ruudulle tulee viesti “Kirjautuminen epäonnistui”. Jos kirjautuminen onnistuu, ruudulle tulee viesti “Kirjautuminen onnistui”.
Ohjelman näkökulmasta: Mitä ohjelma tekee sisäisesti kirjautumisen aikana. Ohjelman kaaviossa näkyvät sisäiset tarkistukset ja virheenkäsittely.
- Ohjelma vastaanottaa käyttäjän syöttämät kirjautumistiedot. Jos kirjautuminen epäonnistuu, ruudulle tulee viesti “Kirjautuminen epäonnistui” ja ohjelma etenee virheenkäsittelyyn. Jos kirjautuminen onnistuu, ruudulle tulee viesti “Kirjautuminen onnistui” ja ohjelma jatkaa sisäänkirjautumiseen.


Käyttäjän versio:
- Käyttäjälle ilmestyy ruudulle näkymä, jossa pyydetään kirjoittamaan käyttäjätunnus ja salasana. Tämä on käyttäjän antama syöte.
- Vuokaavion valinta‑symboli ei näy käyttäjälle. Se on kaaviossa vain havainnollistamassa, johtaako kirjautuminen onnistuneeseen vai epäonnistuneeseen lopputulokseen.
- Jos kirjautuminen epäonnistuu, ruudulle ilmestyy tulosteena teksti “Kirjautuminen epäonnistui”.
- Jos kirjautuminen onnistuu, ruudulle ilmestyy tulosteena teksti “Kirjautuminen onnistui”.
Ohjelman versio:
- Ohjelma vastaanottaa käyttäjän syöttämät kirjautumistiedot syötteenä.
- Valinta‑symboli kuvaa ohjelman sisäistä ehtoa. Tämän avulla ohjelma tarkistaa, ovatko tiedot oikein, ja erottaa onnistuneen kirjautumisen epäonnistuneesta.
- Jos kirjautuminen epäonnistuu, ohjelma palauttaa tulosteena tekstin “Kirjautuminen epäonnistui” ja siirtyy virheenkäsittelyprosessiin.
- Jos kirjautuminen onnistuu, ohjelma palauttaa tulosteena tekstin “Kirjautuminen onnistui” ja etenee sisäänkirjautumisprosessiin.
